
光伏新能源视野下的中东变局

文 | 赶碳号科技
这是一个波澜壮阔的大时代。
百年未有之变局中,大国博弈对决,企业无法亦不能独善其身。我们每个组织、个体的思考与作为看似微不足道,但汇聚涓滴力量,就是大江大河,就是推动历史进程的澎湃动力。所以,站在光伏新能源产业的视角来理解这个世界,对我们每个人都很重要。
能源是百业之基,当然也是全球第一制造大国的基础,所以“能源的饭碗必须端在自己手里”。能源转型与革命,人类碳中和之路,一方面离不开清洁能源的制造与应用,另一方面也离不开化石能源的中心——中东。
换一种角度来谈,如果中东不愿意参与并推动能源转型,人类社会想要实现碳中和,肯定就会变得更加困难。当然,这也会同时决定中东自身的命运,也就是要不要、能不能摆脱对于石油的路径依赖。
这是一场关于中东国家子孙后代共同命运的战略抉择。实际上,他们已经做出了选择——近年来,中东国家竞赛式地全面推动能源转型,实现多元经济发展,就足以证明一切。
沙特阿拉伯在2030年愿景中这样描述:计划到2030年将非油外贸出口占比从16%提升至60%,非油政府财政收入从1630亿里亚尔(约434亿美元)增至1万亿里亚尔(约2661亿美元)。其重点发展的领域包括:可再生能源、制造业(如工业设备本地化)、数字经济、旅游业及文化产业。届时,沙特全球经济排名,将从第19位提升至前15,外国直接投资GDP占比从3.8%提高至5.7%。
总之,沙特的自我定位是“阿拉伯和穆斯林世界的心脏”,“全球投资动力源”及“亚欧非三大洲连接枢纽”。
中东,正成为能源转型与碳中和事业破局的战略性题眼。在“一带一路”国家战略引领下,近年来我国企业无论是像中国石化、中国石油这样的化石能源企业,还是像晶科、天合、TCL中环、阳光电源这样的光伏新能源企业,都在全面布局中东。另外,中东主要国家近年来也在大力投资中国企业。
锚定中东的不只有中国。美国石油利益集团的“杰出代表”、将重振化石能源作为美国国家战略的特朗普,第一次国事出访,就放在了中东。
特朗普万亿中东大单,以能源为核心
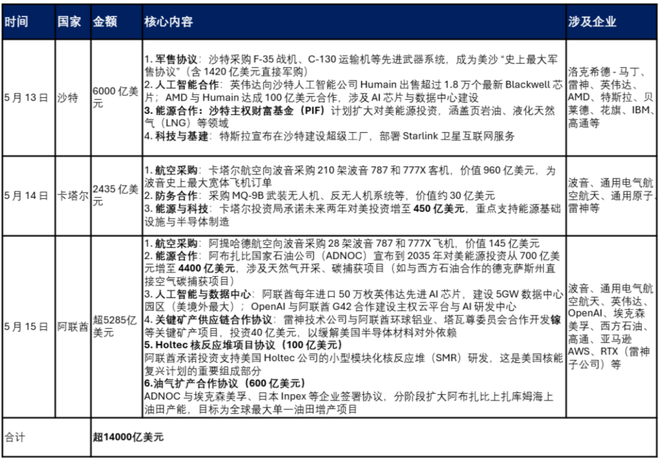
就在上周,特朗普经贸代表团与中东三国沙特、卡塔尔、阿联酋,围绕军事、能源、科技、投资四大领域,签署超过了14000亿美元的大单。
虽然这一届美国政府最近四个多月留给外界的印象是“草台班子”,但我们任何时候都不能否认,即使草台班子,其背后也有美国精英政治的组织智商在线。就像高手对弈,特朗普的中东之行,棋风凌厉霸道,暗含的杀招不断。
赶碳号根据公开信息整理
在中美对决最激烈的人工智能领域,英伟达可谓失之东隅、收之桑榆。在被禁止向中国市场出售阉割版GPU的权利之后,黄仁勋在中东收获大单。
5月17日,黄仁勋表示未来不会再对中国推出Hopper系列芯片,此前为绕开美国禁令而性能缩水80%的H20芯片,最终也被 “掐断”。也许中东大单是特朗普对其损失的某种承诺。
赶碳号在此也必须要发布一则重磅的好消息。就在这个5月,华为昇腾910D已经实现量产!其在算力密度上实现了飞跃,单芯片FP16算力飙升至1.2 PFLOP/s(1200 万亿次/ 秒),相比英伟达H100的672 TFLOP/s,提升 78%。这也是华为芯片首次在关键指标上超越英伟达。
特朗普与中东三国签署的军售、科技、矿物质等各种大单,之间看似毫无关联,其实都围绕着一个核心,那就是能源,既有化石能源、核能,也有新能源。
赶碳号根据公开信息整理
举个例子,沙特宣布200亿美投资美国人工智能数据中心和能源基建,其重点就是支持AI算力中心、电网升级及可再生能源项目,目标是通过绿色能源为数据中心供电,并推动美国西南部太阳能和储能设施建设。
简言之,美国想搞人工智能,就需要算力,想搞算力,就需要能源。以美国现在老旧且割裂的电网、高达2万多亿美元的电力改造投资缺口以及高企的联邦负债,这一块需要有人来接盘。
特朗普的算盘很明确,用西方媒体的话来表述,“他们(特朗普以及随行的30家美国最大公司负责人)带来了全球经济最令人垂涎的一些必需品:人工智能 (AI) 芯片,它将为中东最大的科技基础设施项目提供动力,这些项目对于确保该地区后石油时代的未来至关重要。”
在出访前几天,特朗普政府甚至宣布撤销了拜登时代对于人工智能产品的一系列限制措施,这些措施旨在防止人工智能芯片落入外国竞争对手之手。
尽管沙特阿拉伯是世界上最大的石油出口国,但该国包括中东的邻国们正在利用能源销售收入,来实现经济的多元化。沙特阿拉伯宣布,被称为“超级项目”的举措,是该国“2030愿景”计划的关键,该计划旨在实现国家现代化,并摆脱对石油经济的路径依赖。
同样,阿联酋希望到2031年成为人工智能领域的全球领导者,但实现这一目标,需要美国的GPU。
在特朗普访问阿联酋期间,两国宣布合作在阿布扎比建设一个大型数据中心综合体,以提高人工智能能力,其容量高达5GW。
兰德公司智库科学家伦纳特·海姆 (Lennart Heim) 表示: “阿布扎比新建的 5GW AI 园区将支持多达250万块NVIDIA B200芯片。这比我们迄今为止看到的所有其他主要 AI 基础设施公告的都要大。”
所以,除了传统老套的向中东兜售军火、收取巨额的安全“保护费”以外,“人工智能”,正成为特朗普推动美国重返中东的关键筹码。中东的“安全”与“发展”,在与美国的整个交易中,都变得昂贵无比。
沙特承诺向美国投资的6000 亿美元之中,包括价值近1420亿美元的广泛防务伙伴关系,白宫称之为“人类历史上最大的防务销售协议”。如此重金之下,安全就买来了吗?虽然沙特阿拉伯非常希望能与美国达成正式的安全协议,但这次并未如愿。
彭博经济研究中东主管迪娜·埃斯凡迪亚里表示,“沙特已经非常接近达成协议了,华盛顿可能不像利雅得那样热衷于这项安排。”得不到的,往往是最好的。
大笔一挥,32000亿?
美国白宫已经迫不及待地将特朗普中东之行的成果在其官网最显著的位置进行展示了。这个统计数据,比主流媒体掌握的多了一倍还不止:3.2万亿美元!
无论是孙正义,还是黄仁勋,之前宣布的5000亿美元投资计划,都已经相形见绌。至于光说不练、以至被特朗普反复敲打施压的台积电,那1000亿美元更是不够看了。
3.2万亿美元,差不多是一个英伟达或者苹果的市值。这个数字充分体现了特朗普一贯的浮夸风格。那么,这”3.2万亿美元“的中东三国投资大单,在挽救其下滑的支持率、满足其本人和选民情绪价值的同时,究竟有多少能真正落地呢?
赶碳号现在可以拍脑袋回答一下,这些投资能有十分之一落地就不错了。
举个例子就明白。截至2024年10月,阿联酋七个酋长国的主权基金总规模也不过1.7万亿美元,主要包括阿布扎比投资局、迪拜投资公司、穆巴达拉投资公司等。按特朗普宣布的,其中的1.6万亿美元要投到美国。特朗普想一把就掏空阿联酋自1976年以来近50年攒下的家底,这可能吗?
另外,阿拉伯商人在投资上,可不是我们在社会新闻中看到的王室如何阔绰、挥霍、豪奢那样。
一位正在中东投资建厂的光伏企业负责人告诉赶碳号,在与中东合作伙伴打交道的过程中,真正领教到了阿拉伯商人的厉害。这个观点,在一位常年在迪拜经商的朋友那里也得到了证实。
中东国家的主权基金,比如海合会六国主权财富基金体量就高达4.5万亿美元,但其对外任何投资,都是极其审慎的,绝不是人傻钱多。为确保投资项目的科学性与可行性,它们常聘请欧美顶级咨询公司,即便需支付高昂咨询费用,也通过专业机构对市场趋势、行业前景、项目风险与回报等进行系统评估,以此规避盲目投资。
例如,阿布扎比投资管理局(ADIA)过去30年年化回报率高达7.3%,这一成绩与其严格筛选投资项目、依赖专业评估密不可分。同样,以沙特公共投资基金(PIF)为例,其投资广泛且非常注重与黑石、KKR等顶级投资机构的合作,绝非是简单的资金堆砌。
就以沙特投资200亿美元来改造美国能源基础设施这事为例,有多大可能落地呢?至少,就连巴菲特都不愿意干,最近几次股东大会上都吐槽,美国电网升级需要 “类似战争时期的集中力量,政府与私营企业需形成战略协作,仅靠市场力量难以完成“。那么,精明的阿拉伯商人会干吗?
50年后,历史的齿轮重新转动
中东,对于世界究竟意味着什么?
美国重返中东,让人感觉有些时空穿越,在半个世纪以后,历史的齿轮再次转动。让我们回到50年前,从历史中寻找一些答案。
1973年10月,第四次中东战争爆发。为打击以色列及其支持者,石油输出国组织的阿拉伯成员国将基础原油价格,从每桶3美元一口气推升至12美元,从而触发二战结束后资本主义世界最严重的一场经济危机。
这场人类历史上首次能源危机、石油危机,带来的直接影响是,美国的工业产值下降了14%,日本下降了20%。回顾过去半个世纪,这场危机对于人类社会产生了深远影响,简要总结有以下几个方面:
一、西方发达国家为了应对欧佩克石油禁运,联合起来成立了一个著名的组织,这个组织直到现在仍在影响全球能源格局——国际能源署。REA的第一条工作目标就是要求成员国至少要储备60天的石油,“战略石油储备制度”从此诞生;
二、石油危机加剧美元贬压力,美元与黄金脱钩,布雷顿森林体系彻底瓦解,美国中东战略推动下,“石油美元时代”从此到来;
三、石油成为美苏冷战的“第二战场”,美国通过石油美元巩固西方阵营,苏联则扩大对中东、非洲产油国如埃及、叙利亚的影响力;
四、这场危机也是发展中国家与发达国家经济矛盾的一次集中爆发,自此之后,全球工业化分工深化,低能耗、高附加值的电子信息技术产业、服务业兴起,日本从高耗能模式向高技术模式转型,“亚洲四小龙”从此崛起;
五、这次危机也引发了人类对于化石能源替代的全面思考与行动,新能源产业由此诞生。以美国为例,1973年石油进口占消费量的60%,石油危机后美国迅速将 “能源独立” 列为国家战略。IEA在后来为全球应对气候变化、共建新能源产业链制定了制度基础。
现在,全球经济已经不太可能再次爆发1973年的那种石油危机,但是,围绕能源、围绕中东的大国博弈“第二战场”局面,却有可能会出现。
我们不妨来思考,中国是全球最大的石油进口国,美国是全球最大出口国,中东是全球最大的石油出口地区。另外,根据联合国数据,2024年中国在全球制造业市场的份额为31.6%,已连续15年位居第一。美国在2024年的全球制造业份额为15.9%。
中东要实现经济上的全面转型,作为中国的第一大石油进口国的沙特,要实现2030愿景。在此背景下,一直称碳中国为“绿色陷阱”的特朗普,如果想推动中东各国重返化石能源老路,这能行得通吗?有人会和他一起开历史倒车吗?
更为重要的是,中国企业、中的光伏新能源企业,又应该如何躬身入局,在拥抱变化的同时,也把握住未来重要的发展机遇呢?
中东能源转型之路,将是经济的底层逻辑、技术革命的爆发以及地缘政治博弈的共同结果。 中国企业要思考的是,如何在传统能源保供升级、新能源全链渗透、新兴领域战略卡位上“三轨并行” ,从而在中东构建起“资源-技术-市场的良性正循环。
任何一场危机,都是一次新的开始。