高考押题交给AI做主,到底靠不靠谱?
摘要:
文 | 太平洋科技随着高考的临近,考生们和家长们的焦虑情绪逐渐升温,早在半年前,“押题热”就已经成为一种普遍现象。早年高... 文 | 太平洋科技
随着高考的临近,考生们和家长们的焦虑情绪逐渐升温,早在半年前,“押题热”就已经成为一种普遍现象。
早年高考,老师们更多还是通过划重点来“押题”——画红线的是必考题、波浪线的是可能考的题、打叉的是绝对不会考的内容……这些本质是知识梳理而非精准预测。
但高考一直都被视为改变命运的关键机会,升学竞争的白热化让考生和家长对高考备考的期望越来越高,他们不再满足于仅仅知道重点知识范围,而是渴望获得更确切的题目信息,希望能够直接针对可能出现在试卷上的题目进行针对性练习。
特别是这两年,随着AI大模型开始“走进寻常百姓家”,一股“AI押题”热潮正席卷各大社交平台和教育市场。
越来越多学生开始借助AI模型进行“押题训练”——从作文预测到时政盘点,从文综大题到英语改写练习,AI似乎成了他们手中的“备考神器”。小红书、B站上关于“用AI押中高考题”的帖子也在不断刷屏,许多机构甚至推出“AI高考预测卷”“大模型作文训练营”等产品,吸引了不少家长和考生围观。
但AI押题真的靠谱吗?它是新时代的“作弊利器”,还是辅助学习的新范式?技术与焦虑交织下的“AI押题”,正在成为这个高考季最引发争议的新现象。
AI押题可参考,但别依赖,更没必要花钱
AI押题“押得准”吗?这不是一个非黑即白的问题。
我们尝试用多个主流大模型预测今年的高考语文作文题。
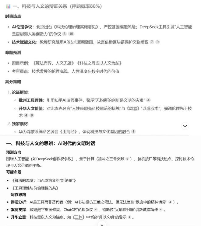
有意思的是,DeepSeek R1、元宝混元T1、豆包给出的答案,基本大同小异。首个答案,也是DeepSeek认为的“押题概率80%”的作文命题,都是“科技与人文的辩证关系”。
其他预测题目,也基本围绕文化传承(如非遗和科技的结合)、青年担当和时代使命、全球化背景下的中国智慧、生态文明和可持续发展等。
某种程度上来说,在语文、政 治等偏文科的学科中,AI对热点话题的总结与延伸具有一定参考价值。且与近年的高考真题作对比,发现AI给出的答案也基本符合往年的题型结构。
但这也是问题所在,作为这两年的现象级热点,高考会围绕AI进行命题并不难猜测,但去年的新课标I卷其实已经有了与AI相关的命题,而在上述大模型的思考过程中,都没有考虑过这一点。
反而是目前一些教育机构或名师提出的热点猜想更具备参考价值:如针对此前“city不city”的热梗,猜想“中国游”爆火出圈,如何帮助外国青年了解新时代蒸蒸日上的中国;以及从AI爆火引申出的“科技向善”的相关思考。
AI预测的作文题相对来说更笼统、思路也过于单一,在围绕主题的延展方向上也过于宽泛。
这也造成了AI在数学、物理等学科上会出现较为明显“水土不服”。这些科目题目构造复杂、逻辑缜密,AI要想“原创”出一套标准化、符合高考考纲的题目,目前仍力不能及。
正如国家教育考试指导委员会专家组成员陈志文在采访时指出,AI押题本质是一种市场营销手段。这些年高考在命题上讲究平稳,比如数学第一题必考集合,唯一不知道的是具体题目设计。因此“不是AI或名师押准题了,而是高考一直是这样考的。”
但即便如此,社交媒体上关于AI押题的热度依旧很高。
微信指数关于“AI押题”的搜索热度最高峰达到近60万。B站上一位用AI预测高考作文题的UP主“图灵的猫”最近一条关于“AI模拟高考命题组”的视频达到近24万的播放量。
该UP主自称去年猜测的6个作文题中了5个。但他也坦言,这不是AI变强了,而是因为高考命题本身就有套路性,“比如一般会有一个传统文化起手,然后是先进科技和创新思维,接着是新质生产力,最后是个人与时代的思考。”把这些模板往里一套,一般都能组合出一两个命中的题目。
而且事实上,这位UP主选择用AI来预测作文题的工作量也不小。他先是将不同AI大模型模拟成命题组成员的结构,包括大学教授、一线教师、教研工作者,把他们放在一个讨论组里,结合过去一年全网的社会热点、各类大会、权威机构发言等上百万条数据,在其中抽取出命题组的参考数据,最后让AI们辩论。
图源:图灵的猫 @B站
同时他还考虑到每套试卷的命题组相对独立,在生成最后结果前,还将这套系统复制了5份,在不同轮测试中,提高各自的权重,最后生成25份结果,再进行筛选。
说实话,学生们要是有这个能力,也不需要做AI出的题了。
而如上述UP主发布的这种“免费”信息对考生来说并非没有参考价值,容易出现问题的是,据央视网报道,部分教辅机构甚至开始兜售“AI大模型押题卷”,标价可达398元。一些有投机心理的家长和考生妄想依靠押题取胜,就会给一些不法分子可乘之机。
图源:央视截图
近期,教育部发布的2025年高考预警信息中,就直接提及误信高考押题影响备考。
图源:小央视频
AI不是“神机”,是“工具”
“相比于系统学习和真题训练,AI押题的必要性并不高。你多听老师划重点、多做几套历年真题去了解’出题套路‘,比AI押题更有效。”PConline在针对“AI押题的实践效果”询问多位一线教师,得到上述相似的建议。
“事实上,老师们押中一些题型很正常,老师平时出练习都有可能押中一两道,而且特别是高考作文题,每年的热点网上也都列表押题了,再去听AI的必要性不大”,在一线工作了近20年的王老师对PConline坦言,“AI押题还是觉得不太靠谱。”
多位一线教师也对PConline表示,目前并没有过多发现学生用AI进行押题,老师们也不会选择这样的方式。
值得注意的是,虽然高考靠AI押题不可取,但在PConline与多位一线教师的交谈中,我们关注到了另一个已成趋势的现象——老师们会使用AI辅助练习和出题。
王老师表示,他们平时用的“智学网”就已经融合进AI大模型,该教学平台可以针对每个学生做题的问题进行分析,再举出类似题目给学生做。同时老师们也可以将学生的试卷导入,就能用系统评卷,生成针对每个学生的分析报告。
教中学语文的林老师也对PConline说道,他们学校确实也有不少老师会用AI出题,同类型的提出,可以让AI帮忙改数据或换个表述方式,专门帮助学生复习巩固。
“AI出题的针对性比较强,可以专门针对班级学生薄弱的地方进行加测。”
但林老师也表示,针对语文课来说,AI没办法太精准把握整节课的重难点,它更多像个数据库,没有真正的一线教研经验,一些教学流程和框架毕竟是拼凑的,不能完全依赖。
但总的来说,相较学生对AI押题的盲目信任,教师用AI出题的场景则更加审慎、系统,更能体现了“人机协同”的正确打开方式。
对于AI押题,我们或许该换一个角度看:它并非未来学习的终点,而是辅助理解的工具。
当前不少一线老师与学生也开始“转变用法”:用AI帮忙总结考点、编写错题解析、自动生成阅读理解材料或英语改写练习。相较“押题”而言,这些更具生产力的场景,可能才是AI真正的价值所在。
AI不会替你考试,也不会代替深度理解,但它能成为一个节省时间、扩展视野的“备考搭子”。
高考的本质,从来不是对过去的复刻,而是对能力的考验。在AI成为备考场景的一部分后,更重要的问题是:我们如何用它,而不是盲目信它。
