
荣耀开启IPO,A股将迎2000亿「AI终端第一股」?

文 / 节点财经 ,作者 / 三生
自从2020年独立后,历经五年浮沉的荣耀终于开启了资本市场征程。
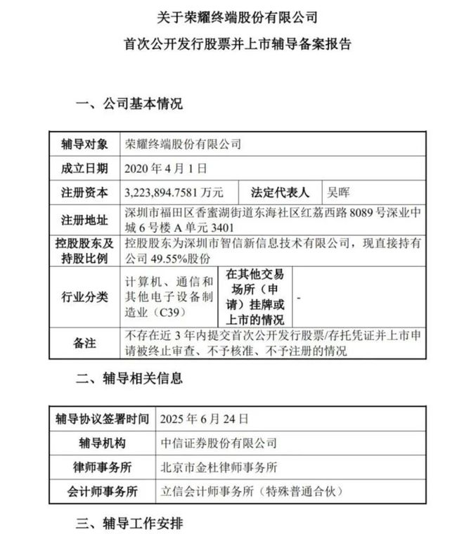
2025年6月26日,证监会官网披露荣耀已完成上市辅导备案,辅导券商选定为中信证券,计划于2026年1月至3月完成上市辅导工作。
在《节点财经》看来,荣耀能否成功上市,不仅关系到其能否成为继小米、传音之后中国第三家上市的智能手机品牌,更关系到一家科技企业在白热化的存量市场竞争与汹涌而至的AI浪潮面前,所面临的生存的焦虑与破局的野心。
在经历国内市场份额持续下滑、核心管理层更迭及战略方向的激进调整后,荣耀正在为自己的“二次创业”寻找的最重要的台阶。
01 追梦“阿尔法”,估值2000亿?
荣耀寻求上市早就有迹可循,是一系列铺垫后水到渠成的结果。
2024年12月28日,荣耀完成股份制改造,公司名称由“荣耀终端有限公司”变更为“荣耀终端股份有限公司”,这是通往资本市场的法定准备步骤。
2025年5月28日的荣耀400系列发布会上,公司CFO彭求恩已明确表示,已聘请相关机构并启动上市相关筹备工作,并强调将以上市为契机,提升公司的治理水平和透明度。
伴随IPO进程的开启,市场对其估值也充满了好奇。据证券时报报道,去年8月,市场上曾传出一份荣耀Pre-IPO融资计划,显示该公司当时估值为2000亿元,但荣耀官方未予确认。如果真是如此,荣耀成功上市后将超越市值传音,成为A股市场上的另一家千亿级手机巨头。
对于A股来说,荣耀具有一定的独特性。虽然当前A股市场不乏AI芯片、智能语音等领域的企业,但在代表AI应用的终端生态公司层面仍相对稀缺。如果荣耀能成功登陆A股,将有望成为这一赛道上的稀缺标的,有助于其更好地利用国内资本市场的资源,为后续的宏大战略提供更充足的动能。
那么,在IPO之下,荣耀未来的战略又是什么呢?
2025年3月,荣耀CEO李健在巴塞罗那世界移动通信大会上首次公开亮相,伴随他一同出现的是雄心勃勃的“阿尔法战略”(HONOR ALPHA PLAN)。这一战略的核心是,将荣耀从一个智能手机制造商,向全球领先的AI终端生态公司转型。
为了实现这一目标,李健表示,未来5年荣耀将投入100亿美元在AI终端技术、生态系统和合作伙伴关系方面。这笔每年近150亿元的投入,是近年来手机厂商公开表态中对AI投入最大的一笔金额之一。
同时,荣耀内部也进行了大刀阔斧的组织架构调整。公司新成立了“AI&软件业务部”、“新商业模式拓展部”以及“新产业孵化部”等一级部门。其中,新产业孵化部下设具身智能、数据、交互安全等多个实验室,旨在推动AI能力与产品线的深度融合,加速产品的智能化重构。
但值得注意的是,目前的AI赛道已经非常拥挤,巨头们都在抢占先机。比如苹果的“Apple Intelligence”、华为的AI隔空传送、小米澎湃OS等等,荣耀仍需拿出更具颠覆性的产品和体验来证明自己。这也让我们转向IPO的另一面,荣耀的核心手机业务正在面临的挑战与压力。
02 “others”之后,荣耀要怎么做?
自2020年独立后,荣耀的发展一度非常“荣耀”,被市场视为“华为平替”,迅速承接了部分市场空白。
2021年,在供应受限的情况下,荣耀仍以11.7%的市场份额位列中国市场第五。之后两年,尽管华为手机强势回归,荣耀仍保住了市场第二的位置。
但是,2024年市场风云突变。当年第二季度,在中国智能手机市场整体同比增长8.9%的背景下,荣耀销量却同比下滑3.7%,份额跌至14.5%,排名第四。整个2024年,在国内大盘提升5.6%的情况下,荣耀出货量却同比下滑了8.1%。
今年第一季度,据知名调研机构Counterpoint报告,荣耀销量同比下降12.8%,并跌出了中国市场出货量前五名,在统计表格上被归入“others”类别。
2025年1月17日,被外界普遍视为荣耀“灵魂人物”的CEO赵明因个人原因辞职,李健接任。这一核心管理层的变动,也让荣耀未来的发展增添了更多的不确定性。
其实,在《节点财经》看来,荣耀面临的挑战在于,相较于竞争对手们鲜明的技术壁垒或品牌形象,荣耀的品牌标签还需要奋力突破。比如,华为手机有麒麟芯片与鸿蒙生态、小米有自研影像芯片与极致性价比、OPPO与VIVO在影像或设计上的独特建树,相比之下,荣耀虽然在青海湖电池、护眼屏等技术上有所突破,但超越对手的条件并不充分。这种情况下,在存量市场的白热化竞争中,荣耀需要进一步找到自己更突出的标签。
正是在这种增长受困的背景下,新帅李健的“阿尔法战略”才备受关注并被寄予厚望,而此次荣耀IPO所要募集的,不仅仅是资金,更是支撑这一宏大转型计划实现的信心与资源。
当然,资本市场买不买账,还要看荣耀自己的表现,最直接的一个观察点就是手机业务能否重回增长,从“other”里杀回中国手机市场TOP3。如果做不到这一点,其它恐怕都将沦为空谈。
综合来说,荣耀已经走到了一个关键的十字路口。在其IPO背后,既有白热化竞争之下的重压,也有主动求变、放手一搏的勇气。如果上市成功,无疑将助力荣耀在手机和更大的AI战场杀出一片新天地。但也必须看到,市场的估值、投资者的信心,最终都将转化为实打实的出货量和市场份额。
李健和他的新荣耀,需要用增长来为自己的价值正名。