
2025洛阳乡村文化旅游季推荐线路发布!

盛夏的洛阳乡村
正酝酿一场山水人文的盛宴!
“洛young乡村慢悠游”
2025洛阳乡村文化旅游季
6月28日正式启幕
依托洛阳“黄河古都”“生态伏牛”两条
一号旅游公路为黄金轴线
推介发布6条精品旅游线路
邀您共赴一场
颠覆想象的乡村微度假!
本次推介发布的线路聚焦“慢生活”“微度假”,以生态伏牛一号旅游公路和黄河古都一号公路为主线,整合洛阳乡村文化资源、自然风光、人文历史、地方民俗、乡村特色、非遗技艺、特色美食等优质文旅资源,打造洛阳文化旅游特色品牌,汇聚乡村振兴精神力量,推动洛阳乡村文化旅游高质量发展。
| 黄河古都一号旅游公路(洛阳段) |
“黄河古都”一号旅游公路起点位于孟津区与巩义市交界处(会盟镇扣马村),终点止于新安县与三门峡交界处(“洛阳北极”王家沟村),路线全长287.5公里,其中:孟津段126.6公里,新安段160.9公里。新建路段220公里,利用路段67.5公里,亲水路段167.5公里,占比58.3%。该线路以亲水近水为特色,分为锦绣湿地段、河清彩塬段、高峡平湖段、青山黛眉段,连接了60余处人文自然景点,服务2县、区9乡镇,107个行政村,惠及30万余群众。
精品线路推荐
线路地点:洛阳市孟津区、新安县
线路路线:洛阳黄河公路大桥—孟津区堡子村—西霞院大坝—柿林观景平台—逐梦台—大河田园
线路里程:约90公里
亮点及特色:王铎故居—龙马负图寺 —打铁驿站— 三尺鲤·水席楼—铁谢李松羊肉汤—白鹭湾露地—梭椤青朴听风露营地—黄河小浪底景区—小浪底渔家坳—黄鹿山半岛秘境度假中心—小浪底户外运动公园—鹰嘴山露营基地—大河田园
精品线路推荐
线路地点:洛阳市新安县
线路路线:洛阳市区—龙潭大峡谷—洛阳神仙湾—拴马村—华洋生态科技园—荆紫仙山—黛眉山
线路里程:约135公里
亮点及特色:新安烫面角—北冶驿站—龙潭大峡谷—打铁驿站—一方小居(石井小院)—洛阳神仙湾(黄河神仙湾)—拴马村—华洋生态科技园—荆紫仙山—黛眉山
| 生态伏牛一号旅游公路(洛阳段) |
项目规划里程1501公里,其中主环线1条,长约500公里;联络线4条,长约279公里;微循环/支线18条,长约722公里,覆盖汝阳、嵩县、栾川、洛宁和宜阳5个县区,规划串联28个3A级以上景区,沿途设置游客服务中心4处,驿站32处。2023年主环线已全线贯通,截至目前累计完成约1426公里,建成驿站、观景平台、最佳摄影点172处。
通过交通环线的建设,把洛阳南部外方山、伏牛山、熊耳山的优势旅游资源集聚起来,打造了汝阳龙乡花海、百里画廊;嵩县白云天路、环湖旅游风景道;栾川北部旅游环线(重渡沟)、极限观星;洛宁嶕峣山骑行道等精品路线,将这些特色旅游路线串珠成链,实现旅游公路向公路旅游的转变,把公路交通基础设施从单纯满足出行功能,向交通+生态、旅游、文化、休闲、康养、农业产业发展等复合功能转变,项目建成后,将成为我市第一条服务完善的快慢综合交通环线旅游廊道。
精品线路推荐
线路地点:洛阳市汝阳县、嵩县
线路路线:汝阳县大虎岭—上坡村(民宿)—前坪水库——红花岭露营基地—登山村—石盘驿站—大步湾露营基地—龙隐景区—西泰山—黄水民宿村—木札岭景区—白云山景区
线路里程:约120公里
亮点及特色:杜康造酒遗址公园—来自卤肉—大虎岭体育小镇—登山村(红色教育)—大步露营基地—龙隐景区—西泰山—黄水民宿村—木札岭景区—白云小镇—陌也民宿—白云山景区—漫拾光民宿
精品线路推荐
线路地点:洛阳市嵩县
线路路线:洛阳市区—洛栾高速—陆浑收费站—环湖公路
线路里程:约120公里(环湖公路约40公里)
亮点及特色:陆浑度假村—桑蚕小镇—水云间露营基地—嵩州古城—河南陆浑湖国家湿地公园—一树时间餐厅—牛寨村—嵩县爱情岛—陆浑收费站
精品线路推荐
线路地点:洛阳市栾川县
线路路线:洛阳市区——嵩县九龙山收费站下高速—栾川县潭头镇—拨云岭村—唐诗里文化村—鸭石村—重渡沟—铁路小镇—荷花小镇—栾川环湖路—白云桃源里驿站—音乐公路—涂鸦长廊—桃园村—黄石垭
线路里程:220公里
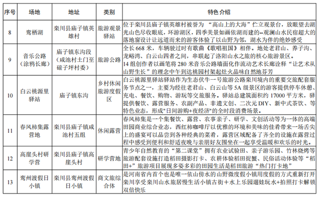
亮点及特色:大王庙村—拨云岭村—唐诗里美术馆—荷香小镇—重渡沟景区—竹海野生动物园—鸾栖湖—音乐公路—白云桃源里驿站—春风柿集露营地—高崖头村研学营
精品线路推荐
线路地点:洛阳市栾川县、洛宁县、宜阳县
线路路线:栾川县观星村—蟠桃山—伏牛山滑雪场—云上驿站—九尾仙踪度假区—洛宁全宝山(竹梦小镇)—宜阳县花果山
线路里程:约130公里
亮点及特色:观星村—协心村—伏牛山滑雪场—云上驿站—九尾仙踪度假区—洛宁禹门听涛—洛宁竹梦小镇—宜阳花果山国家森林公园
即刻出发 来洛阳
自驾、美食、民宿、户外、非遗、康养
6条近郊文旅主题线
等你来体验!
仁山和智水——追风自驾之旅线路
味蕾在旅行——寻味美食之旅线路
文脉承古今——非遗体验之旅线路
奔赴山野间——户外运动之旅线路
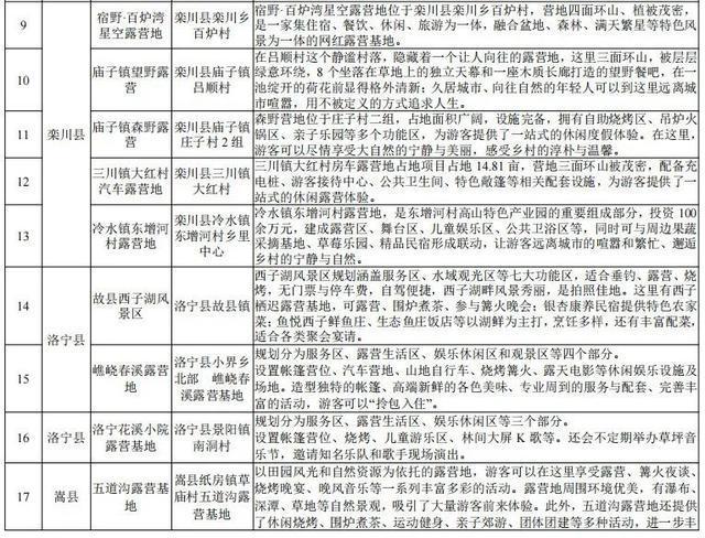
户外露营篇
户外骑行篇
静享漫时光——休闲康养之旅线路
一起数星星——栖心民宿之旅线路
洛young乡村慢悠游
这个夏天,奔赴洛阳乡村
聆听黄河低语,感受伏牛呼吸
让慢时光治愈所有疲惫!
来源:洛阳公路